ads/auto.txt

Template Definition In Java

Template Method Design Pattern In Java Design Patterns In Java Pattern Design Gof Design Patterns

Template Method Design Pattern In Java Design Patterns In Java Pattern Design Gof Design Patterns

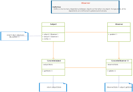
Class Diagram Template Design Patterns For Software Observer Pattern Design Class Diagram Diagram

Class Diagram Template Design Patterns For Software Observer Pattern Design Class Diagram Diagram

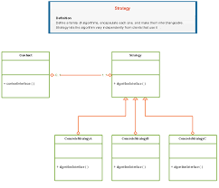
Design Patterns For Software Strategy Class Diagram Uml Class Diagram Pattern Design Strategies

Design Patterns For Software Strategy Class Diagram Uml Class Diagram Pattern Design Strategies

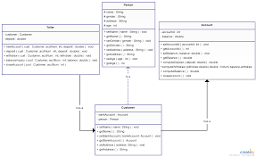
The Ultimate Class Diagram Tutorial To Help Model Your Systems Easily Class Diagram Class Tutorial

The Ultimate Class Diagram Tutorial To Help Model Your Systems Easily Class Diagram Class Tutorial

The Ultimate Class Diagram Tutorial To Help Model Your Systems Easily Class Diagram Pattern Design Design Pattern Java

The Ultimate Class Diagram Tutorial To Help Model Your Systems Easily Class Diagram Pattern Design Design Pattern Java

Human Resources Strategy Template Business Strategic Plan Planning Write Happy Endin Business Plan Template Event Planning Business Strategic Planning Template

Human Resources Strategy Template Business Strategic Plan Planning Write Happy Endin Business Plan Template Event Planning Business Strategic Planning Template

Human Resources Strategy Template Business Strategic Plan Planning Write Happy Endin Business Plan Template Event Planning Business Strategic Planning Template

Template method is a behavioral design pattern that allows you to defines a skeleton of an algorithm in a base class and let subclasses override the steps without changing the overall algorithm s structure.

Template definition in java. It needs only to provide two methods. Templates in c vs generics in java last updated. Learn more about template method. A generic type is a generic class or interface that is parameterized over types.

Define the skeleton of an algorithm in an operation deferring some steps to subclasses. Using this you can refer the members of a class such as constructors variables and methods. The following box class will be modified to demonstrate the concept. Begin by examining a non generic box class that operates on objects of any type.

It s likely that any time you see a class that begins with the name abstract you ll find some examples of the template method pattern in action. Template method pattern lets subclasses redefine certain steps of an algorithm without changing the algorithm s structure. This is a keyword in java which is used as a reference to the object of the current class with in an instance method or a constructor. Template method design pattern is used to create a method stub and deferring some of the steps of implementation to the subclasses.

Set which adds an object to the box and get which retrieves it. That is the place where your written code stands above than that of others. This greatly improves the managability of your java code and makes it much easier to. The template method pattern in java.

18 04 2019 while building large scale projects we need the code to be compatible with any kind of data which is provided to it. This template method is such a common design pattern that examples are easily found in the java api. Note the keyword this is used only within instance methods or constructors. Without hardcoding the text in java.

A simple box class. A templating system allows generating the text for html emails sql etc.

The Ultimate Class Diagram Tutorial To Help Model Your Systems Easily Class Diagram Diagram Templates

The Ultimate Class Diagram Tutorial To Help Model Your Systems Easily Class Diagram Diagram Templates

Flyweight Design Pattern Design Pattern Java Pattern Design Pattern

Flyweight Design Pattern Design Pattern Java Pattern Design Pattern

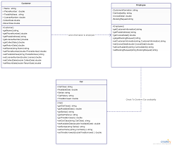
The Ultimate Class Diagram Tutorial To Help Model Your Systems Easily Class Diagram Movie Tickets Diagram

The Ultimate Class Diagram Tutorial To Help Model Your Systems Easily Class Diagram Movie Tickets Diagram

Uml Class Diagram Template Of Design Patterns For Strategy Pattern Design Class Diagram Strategies

Uml Class Diagram Template Of Design Patterns For Strategy Pattern Design Class Diagram Strategies

The Ultimate Class Diagram Tutorial To Help Model Your Systems Easily Class Diagram Pattern Design Tutorial

The Ultimate Class Diagram Tutorial To Help Model Your Systems Easily Class Diagram Pattern Design Tutorial

Uml Class Diagram For Banking System Click On The Image To Use This As A Template Or Download Uml Class Class Diagram Diagram Templates

Uml Class Diagram For Banking System Click On The Image To Use This As A Template Or Download Uml Class Class Diagram Diagram Templates

Uber Class Diagram Class Diagram For Uber System To Visualize The Different Classes And Relationships Of The Uber Class Diagram Diagram Programming Patterns

Uber Class Diagram Class Diagram For Uber System To Visualize The Different Classes And Relationships Of The Uber Class Diagram Diagram Programming Patterns

Uml Class Diagram Example School Management System Class Diagram Template Class Diagram School Management Activity Diagram

Uml Class Diagram Example School Management System Class Diagram Template Class Diagram School Management Activity Diagram

The Ultimate Class Diagram Tutorial To Help Model Your Systems Easily Class Diagram Diagram Tutorial

The Ultimate Class Diagram Tutorial To Help Model Your Systems Easily Class Diagram Diagram Tutorial

The Ultimate Class Diagram Tutorial To Help Model Your Systems Easily Class Diagram Pattern Design Diagram

The Ultimate Class Diagram Tutorial To Help Model Your Systems Easily Class Diagram Pattern Design Diagram

Pin On Resume Template Free Downloadable

Pin On Resume Template Free Downloadable

The Ultimate Class Diagram Tutorial To Help Model Your Systems Easily Factory Design Pattern Class Diagram Diagram

The Ultimate Class Diagram Tutorial To Help Model Your Systems Easily Factory Design Pattern Class Diagram Diagram

Cover Letter For Java Developer Elegant Java Developer Resume Java Developer Sample Rumes Download In 2020 Resume Examples Resume Services Professional Resume Writers

Cover Letter For Java Developer Elegant Java Developer Resume Java Developer Sample Rumes Download In 2020 Resume Examples Resume Services Professional Resume Writers

Uml Class Diagram Example Medical Clinic System Class Diagram Template Click On The Image To Use This As A Template And Modify A Class Diagram Diagram Class

Uml Class Diagram Example Medical Clinic System Class Diagram Template Click On The Image To Use This As A Template And Modify A Class Diagram Diagram Class

Source : pinterest.com